防汛指南
夏季雨天注意出行安全

近几天,蓉城强降雨频发,
部分地区出现道路和低洼地段
积水、房屋漏水等情况。
医院作为救治病人的重要场所,
确保汛期安全至关重要。
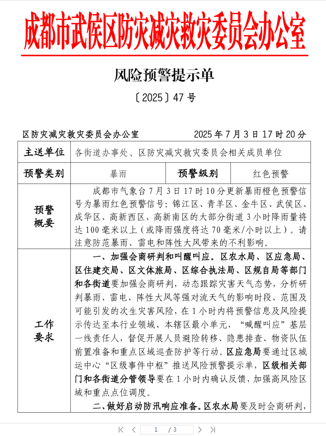
昨日15时15分
武侯区防灾减灾救灾委员会办公室
发布〔2025〕45号文件
提示暴雨黄色预警!

17时20分,预警提示再升级!
区防灾减灾救灾委员会办公室
发布〔2025〕47号文件
提示暴雨红色预警!

自文件发布以来,我院高度重视,认真贯彻“安全第一,常备不懈,以防为主,全力抢险”的防汛方针,全面落实岗位责任制,健全各项防汛工作制度,保证医疗救援及时以医院内部安全。
为预防和杜绝安全事故发生,进一步增强大家的防汛避险意识,切实保障生命安全,一起来学习以下防汛避险安全知识吧!
暴雨预警标准

01 蓝色预警标准
12小时内降雨量将达50毫米以上,或者已达50毫米以上且降雨可能持续。
02 黄色预警标准
6小时内降雨量将达50毫米以上,或者已达50毫米以上且降雨可能持续。
03 橙色预警标准
3小时内降雨量将达50毫米以上,或者已达50毫米以上且降雨可能持续。
04 红色预警标准
3小时内降雨量将达100毫米以上,或者已达100毫米以上且降雨可能持续。
防洪防汛安全知识
01 密切关注天气预报
公众应密切关注天气预报,了解可能的汛情和洪水情况。
02 做好个人防护
在遇到洪水时,请务必保持冷静,迅速转移至高处并保持安全距离。在通过可能淹水的地区时,切勿靠近不稳定的设施和电路设施。
03 配合医院工作
在面对自然灾害时,员工应积极配合医院的工作,按照医院的指示行动,确保病患的安全和医疗服务的正常运行。
汛期如何紧急自救

01
避免接触洪水中的污染物和有害物质,以免造成伤害。
02
注意个人卫生和饮食卫生,避免因水源污染导致的疾病传播。
03
遵守医院的安全规定和应急预案,听从医护人员的指挥和安排。
04
保持冷静,不要惊慌失措,积极配合医护人员工作。
-END-
医师团队